訪問者別
入試情報
menu
訪問者別メニュー
受験生の方
地域・一般の方
在学生の方
高校の先生
卒業生の方
採用担当の方
保護者の方
キャンパス見学を
ご希望の方
外国人学生の方
寄付について
アクセス
お問い合わせ
日本語
英語
简体中文
繁體中文
한국어
Language
日本語
English
简体中文
繁體中文
한국어
大学案内
大学案内
introduction
大学概要
学長メッセージ
建学の精神
教育方針
学則
光華学園の歩み
事業計画・事業報告
大学紹介
教育情報の公開
認証評価
教員紹介
施設紹介
交通アクセス
大学の取組み
教育・研究活動
光華学園×SDGs
認証評価
JST採択事業「京都光華の理系教育」
光華EDUALプログラム(リテラシーレベル、応用基礎レベル)
日本語教員育成プログラム
教員の研究紹介「究め人」
種まく人たち
リカレントプログラム
ご寄付のお願い
学部・短大・
専攻科・大学院
学部・短大・
専攻科・大学院
faculty
全学共通の学び(大学・短大)
全学共通の学び
大学
社会学部
社会共創学科
こども教育学部
こども教育学科
看護福祉リハビリテーション学部
看護学科
福祉リハビリテーション学科
作業療法専攻
福祉リハビリテーション学科
言語聴覚専攻
健康科学部
健康栄養学科
管理栄養士専攻
健康栄養学科
健康スポーツ栄養専攻
心理学科
在学生向け 学部学科
看護福祉リハビリテーション学部
福祉リハビリテーション学科
社会福祉専攻
※2024年度入学者まで
キャリア形成学部
キャリア形成学科
※2025年度入学者まで
人間健康学群
※2025年度入学者まで
短期大学部
歯科衛生学科
(3年制)
ライフデザイン学科
短期大学部専攻科
歯科衛生学専攻
※2027年4月開設予定(仮称/設置構想中)
専攻科
助産学専攻科
大学院
看護学研究科 看護学専攻 [修士課程]
心理学研究科 臨床心理学専攻 [修士課程]
キャリア支援
キャリア支援
careerup
キャリア教育
就職実績
KOKA Career
就職支援
資格取得
学生生活
学生生活
campuslife
京都光華のサポート体制
イベントカレンダー
年間行事予定
教育サポート
編入学・進学サポート
学生生活サポート
奨学金や多様な制度
一人暮らしをサポート
クラブ・サークル活動 / 課外活動
充実の情報システム
施設紹介
学びの環境
社会貢献・
地域連携
社会貢献・地域連携
community
取り組み一覧
取り組みレポート
公開講座
地域との協定締結
光華もの忘れ・フレイルクリニック
子育て支援
失語症何でも相談室
カウンセリングセンター
光華EDUALプログラム
リカレント教育
科目等履修制度・聴講制度
高大接続
人権啓発センター
種まく人たち
社会共創パートナー
関連施設・団体
地域連携推進センター
環境教育推進室
K+RunningClub
国際交流・
留学
国際交流・留学
international
海外留学・研修手続き
学内の国際交流
研修タイプ
外国人留学生
研究・
付属機関
研究・付属機関
institution
食共創研究所
光華もの忘れ・フレイルクリニック
真宗文化研究所
図書館
カウンセリングセンター
究め人
入試情報
ニュース
News
Home
News
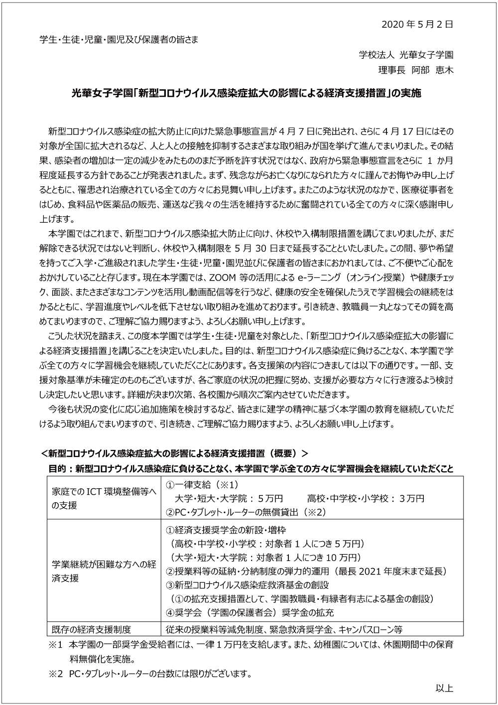
光華女子学園「新型コロナウイルス感染症拡大の影響による経済支援措置」の実施について
ポスト
2020.05.02
光華女子学園「新型コロナウイルス感染症拡大の影響による経済支援措置」の実施について
BACK